【神戸市でグループホームを始めよう】神戸市で共同生活援助の申請手続きをするには
【はじめに】
神戸三宮のきしだ行政書士事務所です。
今回は神戸市でグループホームを始める手続きについてまとめてみました。
障害福祉サービス事業等を提供する事業者は、「障害者の日常生活及び社会生活を総合的に支援するための法律」(以下障害者総合支援法という)の規定に基づき、事業所が所在する都道府県知事(指定都市及び中核市においては当該市長)の指定を受ける必要があります。
神戸市は政令指定都市ですので神戸市において共同生活援助の指定申請を行う場合は神戸市へ申請し指定を受ける必要があります。

(障害福祉サービス事業等 申請手続きの手引きより)
共同生活援助とは障害福祉サービスの中の「訓練等給付」に該当するサービスです。
サービス内容は、主に夜間において共同生活を営むべき住居において相談、入浴、排せつ又は食事の介護その他の日常生活上の援助を行うとされています。
【指定の要件】
● 法人格を有すること
● 事業所又は施設の指定基準を満たすこと
● 適正な運営が見込めること
障害福祉サービス事業等を提供する事業者の指定は、「サービスの種類ごと」「事業所ごと」に行われます。
指定の有効期間は、6 年間です。6 年ごとに更新を受けなければ失効します。
【指定申請のスケジュール】
指定申請を行う前に必ず事前相談をすることになります。
神戸市では事前相談時に申請に係るすべての書類を提出します。
すべての書類の提出が必要ではありますが、後日差し替えが可能な書類もあります。

神戸市の手引きより
上の表以外は書類をそろえる必要があります。人員の確保も事前相談の時点で必要になる点は注意が必要です。
指定日(事業開始が可能となる日)は、毎月 1 日です。
指定希望日に合わせて事前相談資料の送付が必要になります。
事前相談資料の提出期限は神戸市のHPで確認が必要です。(特に年末年始は不規則になりますのでご注意ください。)

《申請先》
神戸市福祉局監査指導部
〒650-8570 神戸市中央区加納町 6-5-1
TEL(078)322-6265 FAX(078)322-6762
(現在、電話番号は削除されており電話での問い合わせには応じてくれません)
【指定基準】
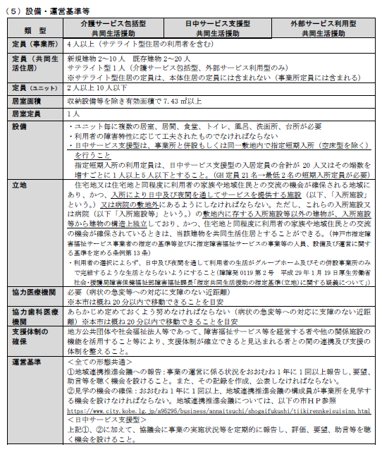
グループホームには提供する介護サービスの内容に応じて「介護サービス包括型」(最も一般的)「日中サービス支援型」「外部サービス利用型」のいずれかを事業者が選択できます。
《指定の単位》
個々の共同生活住居毎に指定を行うのではなく、一定の地域の範囲内に所在する 1 以上 の共同生活住居を 1つの事業所として指定します。
※「一定の地域の範囲内」:主たる事務所から概ね 30 分程度で移動でき、サービス管理責任 者の業務を遂行する上で支障がない範囲
主たる事務所と共同生活住居間の公共交通機関等による経路距離がわかる地図を添付しなければいけません。
定員については表でまとめられていますのでご参照ください。

神戸市手引きより
住居が戸建てタイプ、マンションタイプ、ワンルームタイプなど利用者のニーズに合わせて設立が可能です。
《設備等基準》

《人員配置基準》

(神戸市の手引きより)
※防火安全対策について
消防法令により、障害者グループホームなどの施設においては、自動火災報知設備や火災通報装置、消火器の設置などの防火安全対策が義務付けられています。
事業を行う際は、事前に必ず地元の消防署に協議し、必要となる防火対策の具体的な内 容等を確認いただき、対策を講じてください。

(神戸市HPより)
※上表は専用住宅(戸建住宅)をグループホームに変更した場合の設置基準の一例です。
※建築基準法に基づく手続き
グループホームは建築基準法上「寄宿舎」として扱われます。
グループホームへ用途変更する場合は、建築確認申請の手続きが必要です。
- 用途変更部分の床面積が200平方メートル以内:確認申請不要
- 用途変更部分の床面積が200平方メートル超:確認申請必要
《外部サービス利用型》
- 入浴、排せつ、食事の介護その他の日常生活 上の援助に係る業務を、受託居宅介護サービス事業者(指定居宅介護サービス事業者)に委託して実施することができます。
- あらかじめ、指定居宅介護サービス事業者と、介護サービスの提供に関する業務を委託する契約を締結しなければなりません。
- 受託居宅介護サービス事業者に、業務について必要な管理及び指揮命令を行うとともに、介護サービスに係る業務の実施状況について定 期的に確認し、その結果等を記録しなければなりません。
- 利用者が介護サービスの利用を希望する場合は、外部サービス利用 型共同生活援助事業所と受託居宅介護サービス事業者の業務の分担の内容等を記した重要事項説明書を交付して説明を行い、利用申込者の同意を得なければなりません。
- 運営規程に、受託居宅介護サービス事業者及び受託居宅介護サービス事業所の名称及び所 在地を明記しなければなりません。
《日中サービス支援型》
- 日中サービス支援型指定共同生活援助と同時に短期入所(併設型又は単独型に限る)を行うものとする。
- 常時 1 人以上の従業者を介護又は家事等に従事させなければなりません。
- 協議会等に対して定期的に日中サービス支援型指定共同生活援助の事業の実施状況等を報告し、協議会等による評価を受けるとともに、協議会等から必要な要望、助言等を聴く機会を設けなければなりません。
【サービス報酬について】
共同生活援助のサービスを提供することにより支払われる報酬について計算してみましょう。
《障害福祉事業の給付金算定額の計算方法》
サービスごとに算定した単位数×サービスごと、地域ごとに設定された1単位の単価
=事業者に支払われるサービス費(利用者は所得に応じた自己負担)
(1)サービスごとに算定した単位数
例:共同生活援助(介護サービス包括型)・世話人6:1・障害支援区分3
「1日の利用者1人当たりの単位数」は「297単位」となります。
(2)サービスごと、地域ごとに設定された1単位の単価
兵庫県神戸市の等級は4級地です。
兵庫県地域区分一覧→地域区分一覧 (hyogo.lg.jp)
「地域ごとに設定された1単位の単価」は10.96円です。
(3)事業者に支払われるサービス費
例:利用者6人、月30日稼働
297単位×10,96円×30日×6人=585,921円/月
となります。


令和6年度から基本報酬が6:1のみになったことから前年度並みの報酬を得るためには「人員配置体制加算」必ず算定したいところです。
併せて多くの事業所では「夜間支援等体制加算」も算定されています。
《人員配置体制加算》
配置するべき「世話人」および「生活支援員」も加え、特定従業者加算方法で利用者の数を「12:1」または「30:1」で除して得た数以上の世話人および生活支援員が配置されていることが条件です。
「特定従業者加算方法」とは、従業者の勤務延べ時間を除すべき時間数を40時間として、従業者の員数に換算する方法です。
人員配置体制加算Ⅰ:世話人配置「12:1」以上、区分3以下は77単位/日、区分4以上は83単位/日となります。
人員配置体制加算Ⅱ:世話人配置「30:1」以上、区分3以下は31単位/日、区分4以上は33単位/日となります。
《夜間支援等体制加算》
共同生活援助で夜間支援従事者を配置(夜勤または宿直)し利用者に対して夜間及び深夜の時間帯(午後10時から翌日午前5時までの間は最低限含む)を通じて必要な介護等の支援を提供できる体制を確保または連絡体制を構築することで加算となります(日中支援型サービスは対象外)。
ここでは夜間支援等体制加算Ⅰを説明します。
- 夜間支援従事者は常勤、非常勤を問いません。
- 世話人または生活支援員以外の委託されたものであっても差し支えありません。
- 夜間(22:00~翌朝5:00)に少なくとも1回以上巡回が必要(記録が必要)
- 夜間支援従事者は就寝準備や寝返りや排せつ等必要な支援のほか、緊急時の対応等を行う(記録が必要)
- ひとりの夜間支援従事者が複数の共同生活住居に入居している利用者に対し支援を行う場合は、その住居の時間的距離が概ね10分以内かつ利用者の呼び出し等に速やかに対応できるような体制を確保できること。
- 1カ所の共同生活住居における夜間支援の対象者は30人までとする。
- 個別支援計画に位置づけが必要(夜間支援の必要性や支援の内容の詳細)
加算の算定方法
- 1人の夜間支援従事者が支援を行う利用者の数に応じて加算額を算定します。
- この場合の利用者数は現に入居している利用者の数ではなく、前年度の利用者数をもとに算出します。
前年度の全利用者数の延べ数÷前年度の開所日数(小数点第1位を四捨五入)
例:対象利用者2人以下/区分4以上672単位/日、区分3 560単位/日、区分2以下448単位/日
【申請書類】
- 申請書
- 付表
- 法人の登記事項証明書
- 勤務形態一覧
- 組織体制図
- 経歴書
- 資格証、研修修了証の写し
- 実務経験証明書
- 平面図
- 居室等面積一覧
- 設備・備品等一覧
- 事業所の写真(外観・内観)
- 誓約書
- 協力医療機関契約内容
- 施設等との連携体制
- 人権擁護・虐待防止研修報告書
- 協議会等への報告・評価等(日中サービス支援型のみ)
- 運営規定
- 事業計画書
- 事業所の使用権限を証する書類
- 加算届
- 開始届

【障害福祉サービス事業所指定後に必要なこと】
指定を受けた事業所は障害福祉サービス等情報公表制度に基づき、事業所の情報を公開する必要があります。
この制度は利用者の個々のニーズに応じた良質なサービスの選択や事業者が提供するサービスの質の向上に資することを目的としています。

こちらの制度をもとにした情報公開をしなかった場合、情報未報告減算の対象となりますのでご注意ください。
障害福祉サービス等情報公表制度→障害福祉サービス等情報公表制度|厚生労働省 (mhlw.go.jp)
障害福祉サービス等情報検索→障害福祉サービス事業所検索 – WAM NET
【まとめ】
神戸市でグループホームを開設するには、多くの書類を準備し神戸市や消防署等と事前の協議の上、法令を遵守し障害者本人の意向と障害の特性に合ったサービス内容を作り上げていく必要があります。
当事務所では、グループホーム(共同生活援助)の事業所新規指定申請サポートを行っております。
お気軽にご相談ください。
ご相談はこちらからお願いいたします。



神戸市東灘区御影本町で障がい者向グループホームの設立を目指しています。新規に法人を設立し(12月12日登記予定)、来春までに事業所指定を受けたいのですが、新規指定申請サポートの契約内容、費用面のご提示をお願いしたく、連絡させて頂きました。初めての事業所であり申請内容を見たところ内容がかなり多いので、自分達で行うかどうか迷っています。ホームの場所は御影本町に7LDKの戸建て住宅を個人で購入済み、設立する法人も株主が私だけの株式会社です。貴事務所はHPを拝見し、星稜高校同窓でもあり連絡させて頂きました。よろしくお願いいたします。